Trang chủ Mình đã chuyển hướng từ Software Engineer sang Product Manager như thế nào?
Bài viết
Hủy

Mình đã chuyển hướng từ Software Engineer sang Product Manager như thế nào?

Những ngã rẽ

Trong quá trình học tập và làm việc, bạn sẽ luôn gặp những thời điểm mà mình phải ra quyết định cho định hướng phát triển tiếp theo của bạn. Đó có thể là thời điểm cuối cấp 3 khi bạn phải quyết định ngành học tương lai của mình, có thể là giữa các năm đại học khi mình phải quyết định chuyên ngành hẹp (ví dụ Công Nghệ Thông Tin thì theo phần mềm hay phần cứng, Kinh Tế thì theo marketing hay kinh doanh quốc tế …), ra trường thì phải quyết định có đi theo đúng chuyên ngành của mình hay là chọn một công việc trái ngành mình thích, ngay cả khi đã làm đúng chuyên môn của mình thì vẫn phải luôn có định hướng phát triển cho tương lai của mình. Mình thường hay hỏi các bạn trong team trong các buổi review là bạn muốn trở thành ai trong 5 năm tới: một câu hỏi mình nghĩ nó khá quan trọng vì nó như một ngọn hải đăng để soi sáng cho mình hướng tới, từ đó mình mới đi sâu hơn là để trở thành “ai” thì mình cần phải có những kỹ năng gì, điều kiện gì, sau đó mới so sánh lại với hiện tại thì mình đang thiếu những gì để phải trau dồi thêm.

Ngay từ lúc chưa ra trường mình đã xác định định hướng của mình là đi theo lập trình phần mềm, cụ thể là mảng mobile (iOS), mình đã vạch ra một số mục tiêu trong các năm sau đó về tích lũy càng nhiều càng tốt kinh nghiệm, kiến thức chuyên môn cũng như là các kỹ năng mềm như giao tiếp, tư duy phản biện, anh văn. Thú thực là lúc đó chưa bao giờ mình nghĩ mình sẽ chuyển qua làm Product Manager như hiện tại, tuy nhiên sau 5 năm làm việc ở Zalo, khi xác định hướng phát triển tiếp theo thì mình được gợi ý thêm một nhánh rẽ khác trong sự lựa chọn của mình, bao gồm:

  • Đi theo hướng tech guru, sâu về hướng platform, tập trung giải quyết các vấn đề liên quan hạ tầng, framework hay các bài toán tech lớn như xử lý video, ảnh …
  • Đi theo hướng tech product, phối hợp với các team để phát triển các tính năng, sản phẩm phục vụ end user
  • Đi theo hướng product (ở đây khi mình nhắc tới product nghĩa là Product Manager), trải nghiệm toàn bộ quá trình phát triển sản phẩm, tạm gác lại “đam mê” code 😁

Để ra được một quyết định thì việc đầu tiên là mình phải hiểu rõ hết tất cả lựa chọn của mình. Hai hướng đầu mình đã nắm khá rõ trong quá trình làm việc rồi, thế là mình dành ra 2 tháng để tập trung tìm hiểu về các câu hỏi liên quan tới product: What (PM là gì, vai trò và nhiệm vụ của một PM)Why (tại sao mình nên/hoặc không nên chuyển qua product), qui trình làm việc, những bộ skillset cần thiết, một số khó khăn gặp phải nếu mình chuyển qua product, và How (làm thể nào để cải thiện khó khăn, trang bị kiến thức). Kết quả như thế nào bạn biết rồi, dưới đây mình sẽ chia sẻ chi tiết hơn về quá trình đó.

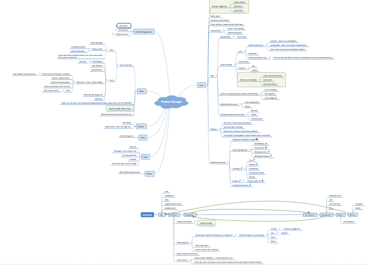
Window shadow Đây là mindmap mình input các dữ liệu vào để suy nghĩ và ra quyết định tại thời điểm đó

Lý do mình quyết định chuyển hướng

  • Đầu tiên là trong thời gian ở vị trí software engineer (mình sẽ gọi tắt là dev trong developer) thì mình đã tự hình thành nên product mindset trong quá trình làm việc. Trước khi bắt tay vào làm một tính năng, request gì thì mình thường đặt câu hỏi Why? với Product: vì sao phải làm tính năng này? Nó mang lại giá trị gì ? Ngoài ra trong khi implement tính năng mà mình thấy có hướng tiếp cận nào hợp lí hơn, thì mình vẫn chủ động suggest với product. Đôi khi gặp những vấn đề về flow, hay cần discuss về improve tính năng thì mình đều tham gia và đóng góp ý kiến k chỉ từ khía cạnh tech, mà còn dưới góc nhìn của end user mong muốn như thế nào, và mình thật sự cảm thấy hứng thú.
  • Mình hình dung PM như một ổ cắm điện, có nhiệm vụ kết nối tất cả các bên lại (design, UXR, content, dev, QC …). Trong khi đó việc connect với mọi người không phải là trở ngại lớn với mình, ngược lại mình còn khá thoải mái khi phối hợp các bên làm trơn tru hơn, tăng hiệu quả công việc với các buổi kickstart, trao đổi với server, product, dev team khác … tại thời điểm đó.
  • Bản thân mình muốn mở rộng kiến thức thêm về chiều rộng sau khi đã miệt mài trau dồi về chiều sâu (technical), mình muốn học hỏi rất nhiều kiến thức, trải nghiệm khác mà vị trí product có thể cung cấp được: từ UI/UX, market/user research, phân tích data, problem discovery… Ngoài ra làm product mình được trải nghiệm toàn bộ qui trình phát triển sản phẩm: từ việc market research, phát triển vision, tới problem discovery, rồi lên idea, solution, validate solution, trải qua implementation, UAT, release strategy, monitor feedback, data rồi promote, growth hack… hứa hẹn có rất nhiều kiến thức và trải nghiệm.
  • Ngoài ra mình nhận thấy việc đi theo hướng Product vẫn có nhiều kiến thức tương đồng nếu mình tiếp tục đi theo hướng Tech: đó là People Development và Leadership - 2 kỹ năng mình nghĩ là rất cần thiết.
  • Một yếu tố khác thuộc về tính cách: một vấn đề mà bất cứ ai làm lâu năm cũng sẽ gặp phải như mình là sức ì, khi mà mình giải quyết các vấn đề nhờ vào phần nhiều kinh nghiệm và không quá phải nỗ lực: điều này rất nguy hiểm, nó k phải là do công việc không còn nhiều thứ phải học, mà do bản thân không tự push mình được, sau khi tìm hiểu sâu về Product thì mình thấy khá kích thích, và xem đó như một challenge trong sự nghiệp của mình, để có thể bước ra khỏi vùng an toàn (comfort zone) hiện tại.
  • Sau 5 năm làm việc ở Zalo thì mình đã build được một team tech khá là thiện chiến, bên cạnh đó về mặt nhân sự cũng có người có thể handle tốt (có khi tốt hơn) vị trí hiện tại của mình, vì thế việc mình rời đi không làm ảnh hưởng nhiều tới performance của team.
  • Và cuối cùng quan trọng không kém là mình có một cơ hội transfer nội bộ để chuyển qua product team. Có một câu nói của sếp cũ mình hay nói mà mình khá tâm đắc: “Cơ hội chỉ đến với những người sẵn sàng”, mà mình đã quyết định lấy cơ hội đó.

Cơ hội chỉ đến với những người sẵn sàng

Để tránh bị phấn khích quá khi đưa ra khá nhiều lý do để mình NÊN chuyển qua product, mình đã phải bình tâm lại để suy nghĩ kỹ là mình có HỢP và MUỐN làm Product không, mình có cơ hội GROWTH khi qua Product hay không, và một câu hỏi quan trọng nữa là nghĩ về các khó khăn gặp phải:

Khó khăn gặp phải với một tech guy khi làm Product Manager

Về Kiến thức

  • Một điều khá rõ ràng là ngoại trừ kiến thức tổng quát về tech, hệ thống, kinh nghiệm project/people management của mình thì cần bổ sung rất rất nhiều lỗ hổng kiến thức về product design, product research, data analytic, market understanding…

Về Mindset

  • Giữa product và dev luôn có một một cán cân phải cân bằng: một bên là user & một bên hệ thống, performance; Với dev khi tiếp cận giải pháp product đưa ra thì đầu tiên luôn nghĩ ngay tới phân tích độ khả thi về tech, hệ thống và cách optimize performance, còn bên product thì cần phải cân bằng cho user nhiều hơn: nó có thể khó về tech, cost rất lớn nhưng mang lại nhiều giá trị cho user. Thực tế là lúc mới chuyển qua product mình cũng dính vấn đề này, đôi lúc suy nghĩ quá cho bên tech dẫn tới có thể thỏa hiệp với các giải pháp đơn giản về tech nhưng không thực sự hiệu quả.
  • Một khó khăn nữa là cái góc nhìn của mình về một vấn đề có xu hướng suy nghĩ rất chi tiết và cục bộ - tương đối dễ hiểu khi công việc chính của mình là chi tiết hóa, biến ý tưởng của product thành hiện thực. Đây là vấn đề mình cần phải cải thiện nhiều khi qua product.
  • Một vấn đề khác là thời gian ban đầu mình hay có khuynh hướng can thiệp vào bên tech: khi chốt solution thì mình hay follow xem tech xử lý bằng cách nào, cách tiếp cận của tech là gì, server support những api nào … Mình nhận ra cần phải thay đổi vì nhiệm vụ của các team là tập trung và làm tốt những chuyên môn của mình: mình cần phải tập trung vào những công việc khác của product khi mà khối lượng công việc rất nhiều, bên Tech có thể sẽ khó chịu khi bị can thiệp quá nhiều, chưa kể là chưa chắc những gì mình đề xuất lại là phương án tối ưu.

Về công việc hàng ngày

  • Ngày xưa ở vị trí dev mình có thể bật chế độ code liên tù tì, ít bị làm phiền thì qua product trong một ngày công việc của mình phải đa nhiệm và bị ngắt quãng liên tục: từ họp hành (họp product, họp dev, họp data, họp uxr, họp report với sếp…) tới giải quyết các vấn đề phát sinh liên tục: nhiều feature cùng lúc, các stakeholders(business, team member) gặp vấn đề nhờ tư vấn giải quyết, cho tới việc suy nghĩ về plan sắp tới, problem discovery… Do đó sẽ gặp khó khăn trong việc quản lý thời gian và công việc một cách hiệu quả

Mình đã cải thiện những khó khăn như thế nào

Về Kiến thức

  • Một anh Boss cũ của mình đã từng cho lời khuyên: Mình đã bắt đầu chậm hơn người ta, thì càng phải nỗ lực gấp đôi. Không có lối tắt gì để bù đắp được lỗ hổng kiến thức bằng việc mình phải bỏ nhiều công sức, thời gian để đọc sách, learn on the job, học hỏi từ các sếp và ngay cả từ đồng nghiệp, member trong team của mình. Về list sách thì các bạn có thể tham khảo ở link này với phân loại khá đầy đủ.

Về Mindset

Tương tự nhiên kiến thức, những thứ thuộc về mindset hay thói quen không thể thay đổi một sớm một chiều được, mình cần phải có những principles(nguyên tắc) cho riêng mình và luôn tuân thủ theo, từ đó giúp chúng ta có được những hành động sáng suốt hơn, những quyết định thông minh hơn. Một số nguyên tắc như:

  • Luôn đặt user lên ưu tiên hàng đầu, khi gặp những giải pháp cost về tech hay tiếp cận một tính năng/request mới thì cần thuyết phục được bên tech buy in với ý tưởng đó bằng những dẫn chứng về data, research, survey, feedback được đầu tư nghiêm túc.
  • Bring RIGHT solution for RIGHT problem: ở đây mình chỉ muốn đề cập tới mindset luôn suy nghĩ để tìm ra đúng vấn đề, luôn đặt câu hỏi để validate lại vấn đề, tìm các dẫn chứng về số liệu, uxr…, tránh việc bị cuốn vào các feedback, problem không phải painpoint thực sự của user sẽ rất nguy hiểm và tiêu tốn resources; sau cùng mới brainstorm đúng giải pháp, tránh đi vòng vèo, cồng kềnh nhưng lại không giải quyết được trọng tâm cốt lõi vấn đề. Còn về HOW, thì nó là kỹ năng cần liên tục trau dồi và học hỏi, tích lũy kinh nghiệm để làm tốt được, và nó cũng là một topic rất rộng.
  • Cần phải suy nghĩ theo chiều rộng và phải có cái nhìn tổng quan hơn: Khi gặp một vấn đề cần suy nghĩ luôn phải có cái nhìn bao quát, lùi một bước để xác định rootcause vấn đề, cũng như các yếu tố xung quanh, ảnh hưởng tới vấn đề đó.
  • Less is more (Ít mà chất): thể hiện qua hai khía cạnh
    • Ít tính năng trong một sản phẩm: một sản phẩm tốt là sản phẩm đáp ứng đủ nhu cầu, giải quyết đủ painpoint của user, đúng đối tượng khách hàng và có solution hợp lí.
    • Tinh giản về mặt UX/items trong một tính năng, flow. Định luật Hick: Càng nhiều sự lựa chọn, thì thời gian ra quyết định của user càng lớn
  • Hành động nhanh, learn nhanh, có thể là fail nhanh:khi mình hành động càng nhanh, thì mình càng sớm có dữ liệu để học hỏi, đánh giá, và cải thiện để nâng cấp trải nghiệm phục vụ user tốt hơn. Hoặc đơn giản là khi hành động càng nhanh thì mình nhận thất bại càng sớm, nhưng thất bại đó sẽ tiết kiệm, sẽ nhanh chóng và mình phải rút kinh nghiệm được từ nó để tránh lặp lại sau này.

Về quản ý thời gian, công việc hiệu quả

  • Luôn có list thứ tự ưu tiên: nguồn lực (con người, thời gian) thì luôn luôn hữu hạn, vì thế mình phải luôn có thứ tự ưu tiên chọc lọc cái gì cần tập trung làm trước, cái gì có thể làm sau, dựa trên các yếu tố về độ quan trọng, mức độ urgent, yếu tố ngoại cảnh. Ngoài ra mình còn có một list riêng note lại các CƠ HỘI ngắn, trung và dài hạn cũng như các VẤN ĐỀ TỒN ĐỘNG ngắn, trung và dài hạn: để làm backlog mỗi khi cần planning, list này được update thường xuyên, liên tục và luôn được đặt câu hỏi nó còn đúng hay không ở thời điểm hiện tại.
  • Đừng trì hoãn công việc: mỗi khi gặp vấn đề không trao đổi hiệu quả, hay cần nhiều bên liên quan bàn luận phải setup các bên ngồi lại ngay; mỗi cuộc họp kết thúc thì phải xác định rõ là đã đáp ứng được mục tiêu cuộc họp hay chưa, note những key action nào cần được làm, những vấn đề nào cần phải check thêm với các bên khác, ai là người owner chịu tránh nhiệm chính và phải thực hiện liền. Khi mà bạn dồn ứ nhiều công việc nhỏ, thì dần dần nó sẽ tạo điểm tắc nghẽn mà chi phí giải quyết sẽ rất tốn kém.

Hiện tại

Bây giờ khi nhìn lại những gì mình làm, suy nghĩ lúc vừa chuyển qua product thì mình thấy còn mắc khá nhiều sai lầm, cái quan trọng là nhờ vào khoảng thời gian có cơ hội trải nghiệm, thử sai, hành động, nỗ lực mà mình tích lũy được kinh nghiệm, và có nhiều bài học rút ra cho riêng mình. Hiện tại thì mình vẫn liên tục học hỏi, và tất nhiên mình vẫn luôn phải đặt câu hỏi là định hướng tiếp theo của mình là gì, mình cần cải thiện và chuẩn bị gì để hoàn thiện bản thân.

This post is licensed under CC BY 4.0 by the author.